Combat enhancements
GSoC 2011 > Combat Enhancement
The idea here is to give combat a little more flavor and variety than what is currently available. I feel combat should have multiple types and varieties of attacks. The most important part of combat in PlaneShift though is the roleplay. PlaneShift is unlike other MMORPG's in the fact that it is not a grind power fest, it is about immersing yourself in the game and being your character. So instead of the typical twitch style combat, I feel it is important to make the combat a roleplay experience in and of itself.
Combat Design
Current Design
PlaneShift today allows the players to engage combat with magic, with melee (like swords, axes, .. ) and with range combat (like bows). Players have the possibility to choose stances: full defense, defense, normal, attack, berserk, to tell the engine how much of their skills they want to use for defense or for attack. The monsters today always use normal mode. There is a table which determines the effects of each type of weapon vs. each type of armor. For example a knife will make more damage against a leather armor (which can be cut) than against a chain mail. All stats, equipment, skills, item stats and quality are considered in the combat sequence. The actual formulas are pretty complex, and give some realism to combat. Player can use 2 weapons, or a weapon and a shield. Players can use items to boost their stats/skills and fight better.
NPCs/Monsters can be:
- invulnerable (in this case you cannot even attack them)
- peaceful but able to fight back. They will not attack by themselves unless provoked.
- attack on sight. They will attack as soon as you approach them.
When you attack a monster you enter in his hate list, and he will chase you and attack you. Combat is executed automatically by the server, the player can switch equipment, cast spells and move/run. If the player stands still in front of the monster, combat proceeds automatically until one of the two dies. Progression is done through increasing your skills, stats and gaining new equipment. This allows you to fight better and face harder monsters.
Goals
As I was going through the code I noticed a few things about the current combat system and the planeshift server system as a whole. 1) the current spell system has almost every feature that I want the actual combat system to have. 2) progression scripts handles a lot of the special features I want to be implemented, and it would be easier to add to this system rather than create something entirely new. This would also help the spell system which would father also help combat.
An Attack Style System
- Attacks can only be executed in certain stances
- Attacks that can only be executed by holding certain weapons
- Certain armors maybe hindering power of certain attacks?
Queuing System
- Attacks can be added to a queue through a hotbar
- The attack queue would be shown in a UI element
- if nothing is in the queue then the "normal" attack is used
Differentiate between range and melee
- add a quiver equipment slot
- Maybe the closer you are to the monster, the more damage the hit does; this gives range a unique mechanic in that your using it to be farther away and be safe, but getting closer will allow more damage, so you have to find the sweet point where you are far enough away to be safe, but close enough to do enough damage.
Special Effects
- the idea here is to make some attacks have less power but have a chance at a special effect that will affect the outcome of a battle
- one potential idea is poisoning....if your character is more of a villain, or a rogue type of character, they may prefer attacks that poison
- temporary paralysis?
- extra damage to certain creatures
- ignore a percentage of armor
- Boost current stats
- always attack a certain target location
- Do extra decay to an enemy weapon
- This list would be a good start, as I said it would be easily extensible so more can easily be added.
Misc.
- make single wielding and dual wielding matter, for instance a dual wielding attack may do half the damage per hit, or maybe even less but give a better chance at a special effect?
Technical Details
Goals and Deadlines
- edited 7/16/2011
Stage 1
Starts:May 11th
Deadline: June 25th
Status: DONE (except progression script enhancements, it hasn't made my priority list yet, and probably won't until testing starts on what I have already)
- Create the attack database and include a few example elements.
- Design and implement a new combat manager.(this now depends on a few things whether it will be this stage or next)
- Implement the queueing system
- Include the queue in the psCharacter, so that each character has it's own queue, required as part of combatManager.
- Make CacheManager Load Attacks up from the database at startup
- Create psAttack to as a data structure to hold the attacks in cache as well as in the queue, and to be used in combatManager.
- Implement the current list of special effects through progression scripts
By The End of Stage 1, I expect combat to be useable much as it is today, it will be more of a base system without any real new features. But it is meant to be extendable to make rest of development easier.
Stage 2
Starts: June 25th
Deadline: August 1st
Status: DONE
- Implement Area of Effect Done
- Create a UI element that shows all available attacks, looking similar to the spellbook now. DONE
- Make sure attacks can be used through the current action bar. DONE
- Create a player command system to allow users to choose attacks, this will allow the new attack system to be used in some way until the UI elements are complete. DONE
- Create the range/melee differentiation, possibly the distance factor as mentioned above. This could done through the power expression. may be done in stage 1. DONE
- Work on testing different possibilities of how decay could be changed to work with the new dual wielding system. DONE
- add some different attacks to the database, for testing over the next couple weeks after this part. DONE
By the end of this Stage 2 I would like to have a fully functional background combat system, not yet any UI elements, but working through commands.
Stage 3
Starts: August 1st
Deadline: August 10th
- Would like to be done with UI Elements. DONE
- this will be a time to clean up code, optimize everything
- it will also be a buffer period for anything that didnt get done in stage 1 or stage 2.
Stage 4
Starts : August 10th
Deadline: August 20th
- This stage will be used soley for testing purposes, there will be no new features added.
- This is where values will be adjusted to make sure everything stays balanced, as well as trying out as many attack types as possible to find possibly bugs and fix them.
- Currently I am updating the code to fit into the current trunk code and be ready to merge.
Technical Designs
Currently Designing Stage: 2
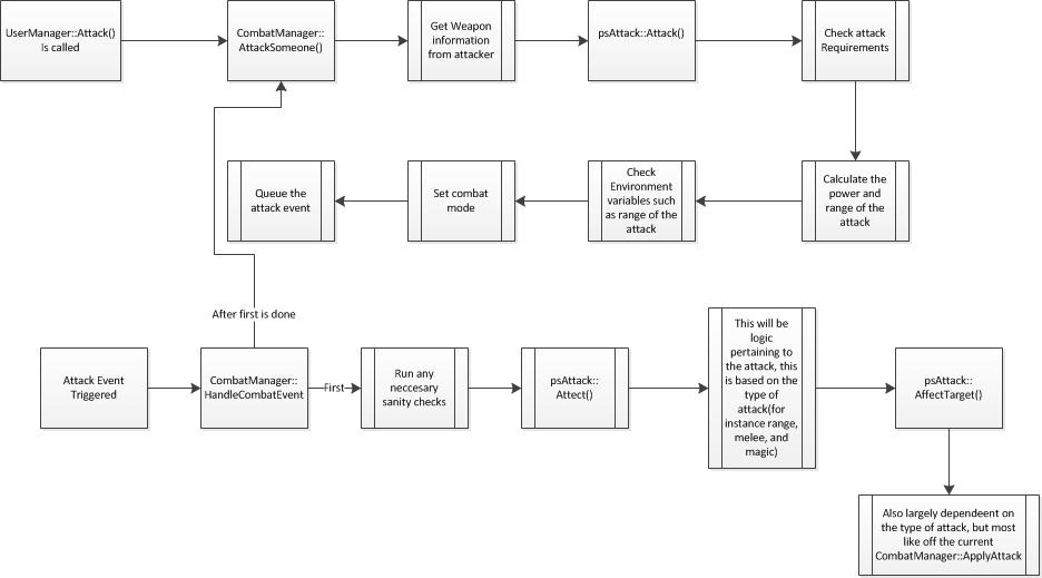
Combat Flow
Some Notes on Planned Changes :
- I am wanting to make dual wielding more of a specialist mechanic, I want it to have a place in role play as well as make combat more fun. At the moment I really feel like it simply is the most efficient way of fighting. See above on how I want to do this, but in this stage I will make changes to set up dual wielding.
- As stated in the chart, in this stage energy calculations and it's role will remain the same, completely untouched. This may change later down the road, I'm still trying to decide how to make more powerful attacks cost more while maintaining the roleplay atmosphere. Making energy an integral part of the new attack system could be an answer.
- I really want to separate range and melee logic in this stage.
- I will be adding a virtual psAttack class which will be inherited by more specialized forms of attacks such as melee, range, and magic.
- Combat manager will manage the psAttacks with as little work actually done within it as possible, most all calculations and work will be done within psAttack classes.
Fields in Attack Database
- ID
- Name: name of attack that should be shown in game.
- image_name: The name of the image to use for the attack icon in the gui
- attack anim: may not be useful right away, but I plan to implement a way for each attack to have it's own animation associated with it.
- attack_description: a description of the attack
- attack type: the attack type, this is defined in another database which defines things such as weapon requirements
- range: this is a formula field to be used with mathscript, it defines the range of the attack, can also be a solid number.
- aoe radius: similar to range, but defines the radius an aoe attack would be.
- attack angle: also like range, it is a formula or a single number that defines the angle of the aoe attack, for instance it may be 45 degrees if you want to attack everything thing within a 90 degree angle in from of you, the angle is defined with you as the vertice and the line between you and your target as the line of symmetry.
- outcome:this is the name of a progression script that is attached to this class, this is where any special effects would be defined.
- power: a formula for the power of the attack, based on your weapon and skills
- requirements : anything that the attack requires, could be a certain number of progression points, could be specific training,wielding a certain weapon, or even a certain completed quest. This will likely be an xml script to allow for easier extensability.
The Attack Queuing System
changed slightly in technical design but functions the same as planned, new technical design will be posted soon.
- The Queuing system will not technically be a queue by definition a queue, it'll work a lot more like a linked list with limited functionality
- Functionality will include, adding to the end, deleting any position except the head, deleting all attacks with the same specified name within the queue, limiting the size of the queue to a specified number, popping from the front, and it will pull Attack data from the cache based on attack name or ID number.
- Will require 2 classes, as any linked list would: the linked list class and the node class.
- The players queue will be held in the pscharacter class.
psAttack
- this is where all the magic happens in the combat system
- it is a purely virtual function
- it will have several implementations, 4 to start(melee, range, magic, default), with more easily added if needed in the future.
- Will require attack and affect be implemented.
Class level Design
Current Progress
Log
- 5/10/2011 - Design of stage 1 is solid enough that I feel I can start coding.
- 5/15/2011 - I now have a basic attack structure made, as well as a database to hold the attacks, now adding a basic structure for requirement scripts.
- 5/31/2011 - Prerequisites now fully work as intended. Attacks Can now be added to the queue from the client. Hmmmm that took a lot more work to do than explain.
- 6/3/2011 - I've discovered a few things that could cause a few internal design changes.
- 6/14/2011 - Finally got around to updating my implementation plan, as well as started much of the implementation.
- 7/7/2011 - The Attack system is currently functional.
- 7/12/2011 - first gui widget made and functional. updated the status of my timeline above.
Still Undone
A Gui Piece for the QueueTesting of AOEImplement weapon decay in special attackstest various attacks and tweak where neccesary< not done but well in(never done =P)search for possible optimizationFarther improve the attack list gui

